

Dennis Djohan, Julien Malard-Adam, Soham Adla, Saket Pande (2026), Sociohydrological model structure deficiency assessment and hybrid model selection, Journal of Hydrology, Volume 666, 2026, https://doi.org/10.1016/j.jhydrol.2025.134748.Mario Alberto Ponce-Pacheco, Soham Adla, Ramesh Guntha, Aiswarya Aravindakshan, Maya Presannakumar, Ashray Tyagi, Anukool Nagi, Prashant Pastore, Saket Pande (2025), Makara: A tool for cotton farmers to evaluate risk to income, Smart Agricultural Technology, Volume 10, 2025,https://doi.org/10.1016/j.atech.2024.100759.


A. Saponjic, et al., “Combining household surveys and interviews to understand irrigation technology adoption among farmers in Maharashtra (India),” Frontiers in Water, vol. 7, p. 1 519 812, 2025, Frontiers
S. Adla et al., “Steering agricultural interventions towards sustained irrigation adoption by farmers: Socio-psychological analysis of irrigation practices in Maharashtra, India,” Hydrological Sciences Journal, vol. 69, no. 12, pp. 1586–1603, 2024, Taylor & Francis.
R. Guntha, A. Aiswarya, S. Adla, M. Presannakumar, M. A. P. Pacheco, and S. Pande, “Makara app: A
case study in digital innovation for enhanced agricultural,” in ICT Analysis and Applications: Proceedings of
ICT4SD 2024, Volume 4. 2025, vol. 1162, p. 233, Springer Nature.
S. Adla, S. Pande, G. Vico, S. Vora, M. F. Alam, B. Basel, M. Haeffner, and M. Sivapalan, “Place for sociohydrology in sustainable and climate-resilient agriculture: Review and ways forward,” Cambridge Prisms: Water, vol. 1, e13, 2023, Cambridge University Press.
N. R. Hatch, D. Daniel, and S. Pande, “Behavioral and socio-economic factors controlling irrigation adoption
in maharashtra, india,” Hydrological Sciences Journal, vol. 67, no. 6, pp. 847–857, 2022, Taylor & Francis.
L. Cahill, M. A. Ponce-Pacheco, S. Adla, A. Tyagi, A. Nagi, P. Pastore, and S. Pande, “Improving farm-scale decision making on blue-green water management practices in the vidarbha region of maharashtra,” presented at the IAHS 2025 Scientific Assembly (Roorkee, India), 2025.
S. Pande and S. Adla, “The last mile: Technology adoption in the agriculture water sector,” presented at the 2nd International Sociohydrology Conference (Tokyo, Japan), 2025.
M. A. Ponce-Pacheco, L. Cahill, A. Tyagi, A. Nagi, P. Pastore, and S. Pande, “Enhancing smallholder sociohydrological predictions at plot scale by novel data assimilation of high-resolution soil moisture and biomass data,” presented at the EGU General Assembly 2025 (Vienna, Austria), 2025.
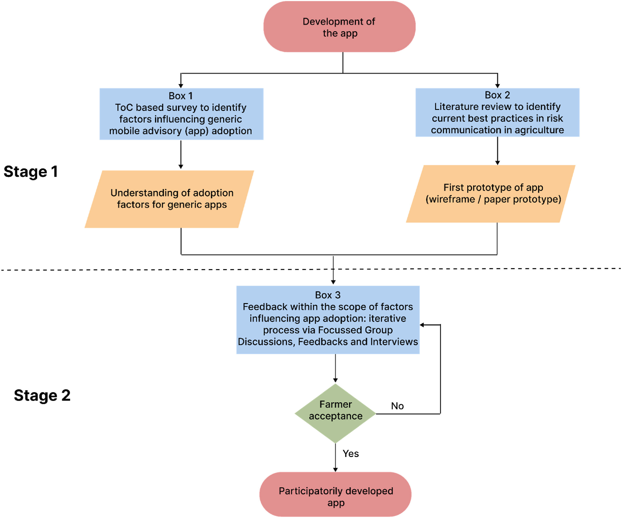
S. Adla, A. Tyagi, A. Aravindakshan, R. Guntha, M. A. Ponce-Pacheco, A. Nagi, P. Pastore, and S. Pande, “Participatory development of mobile agricultural advisory driven by behavioral determinants of adoption,” presented at the EGU General Assembly 2024 (Vienna Austria), 2024.
R. Guntha, A. Aravindakshan, S. Adla, M. Presannakumar, M. A. Ponce Pacheco, and S. Pande, “Makara: Navigating agricultural challenges through digital innovation,” presented at the EGU General Assembly 2024 (Vienna Austria), 2024.
M. A. P. Pacheco, S. Adla, R. Guntha, A. Aravindakshan, M. Presannakumar, A. Tyagi, A. Nagi, P. Pastore, and S. Pande, “Developing a mobile app for adopting efficient irrigation technologies for cotton production in india,” presented at the EGU General Assembly 2024 (Vienna Austroa), 2024.
M. A. P. Pacheco, S. Adla, S. Pande, R. Guntha, A. Aravindakshan, M. Presannakumar, A. Tyagi, A. Nagi, and P. Pastore, “Makara: Una herramienta para promover buenas pra cticas de riego en el cultivo de algodon en la region de maharashtra, india,” presented at the IX CONGRESO NACIONAL Y II CONGRESO INTERNACIONAL DE RIEGO, DRENAJE Y BIOSISTEMAS (Chapingo, M´exico), 2024.
S. Pande, S. Adla, A. Saponjic, A. Tyagi, A. Nagi, and P. Pastore, “Steering agricultural interventions towards sustained irrigation adoption by farmers,” presented at the EGU General Assembly 2024 (Vienna, Austria), 2024.
S. Adla, A. Saponjic, A. Tyagi, F. Rajankar Prashant Mohammad Alam, D. Daniel, P. Pastore, A. Nagi, M. A. Ponce Pacheco, and S. Pande, “Understanding behavioral and socio-economic determinants of farmer adoption of efficient irrigation technologies,” presented at the EGU General Assembly 2023 (Vienna Austria), 2023.
S. Pande, S. Adla, A. Saponjic, A. Tyagi, A. Nagi, and P. Pastore, “Steering agricultural water interventions towards sustained farmer adoption of best practices,” presented at the AGU 2023 Fall Meeting (San Fransisco USA), 2023.
M. A. Ponce Pacheco, S. Adla, R. Guntha, A. Aravind, S. Tailor, A. Tyagi, A. Nagi, P. Pastore, and S. Pande, “Developing a mobile app for adopting efficient irrigation technologies,” presented at the IUGG 2023 General Assembly (Berlin Germany), 2023.
van Wirdum C., Hatch N., Mohammed Yasir Abbas Mohammed Ali M., Raghunathan P., Willard T.," Multidisciplinary project Cotton Water: baseline study of designing sustainable instruments for smallholders in Maharashtra, India," 2019, http://resolver.tudelft.nl/uuid:16fc0b0b-72e6-47da-9a91-2305adf65e58
J. Janssen, “Estimating new reservoir locations with the use of a hydrological model for small holder cotton farmers in Maharashtra, India," 2020, https://resolver.tudelft.nl/uuid:0ecd45f1-7eb2-4a78-8b97-e076fab9c930.
E. Ekström, J. Halonen, "Hydro-climatic Risk Assessment and Communication for Smallholder Farmers in Maharashtra ," 2021, KTH School of Industrial Engineering and Management, Stockholm.
A. Šaponjić, "Understanding farmers’ micro irrigation adoption behavior: a case study in Maharashtra, India," 2023, https://resolver.tudelft.nl/uuid:a2605d9a-630a-417f-a80a-85148d5e0a34
D. Djohan, "Diagnostics of the theoretical underpinning of the sociohydrological model in 'Water Efficiency in Sustainable cotton-based production systems' project in Maharashtra India," 2021.